Die Struktur des CC-Clubs kochender Männer

Organigramm CC-Club
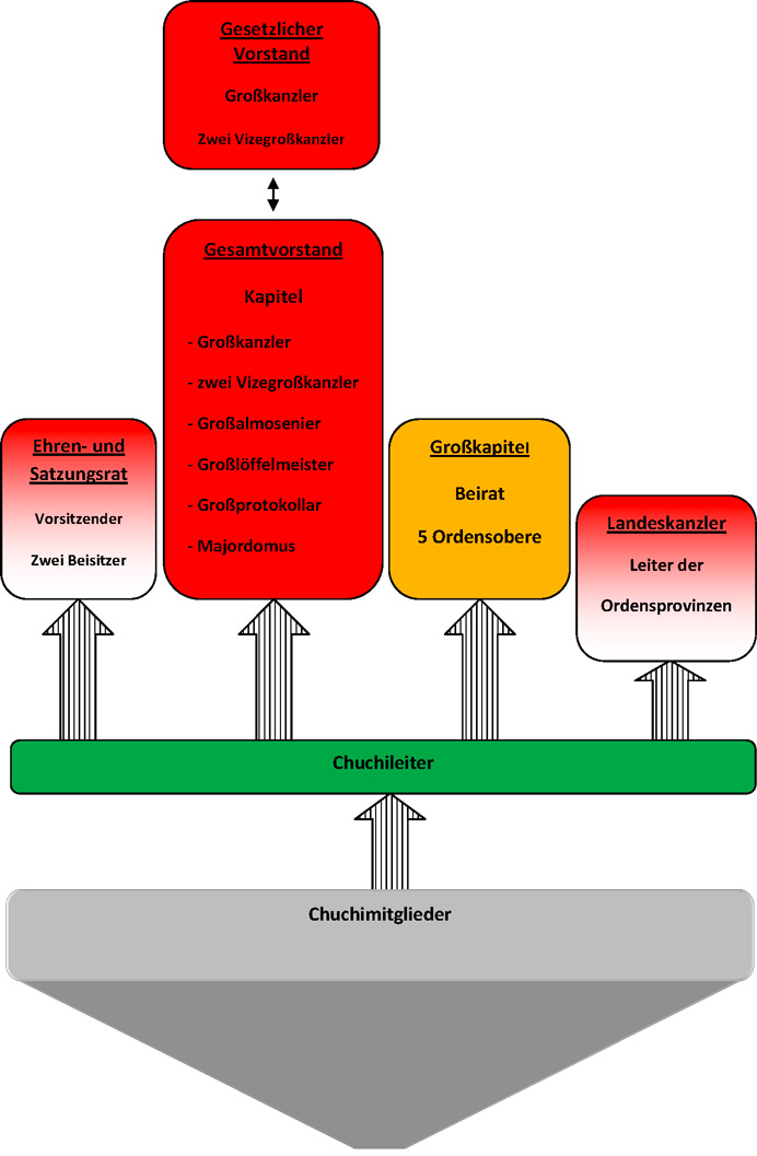
Organigramm: So sind wir strukturiert

In unserer „Confrérie Culinaire – Club der kochenden Männer e. V.“ sind wir gleichberechtigte Mitglieder in einer „Chuchi“ (Küche), unsere Chuchis sind in vielen Städten in Deutschland beheimatet.

Wir wählen einen Kochbruder zu unserem Chuchi-Leiter, dieser kümmert sich um die organisatorischen Belange innerhalb unserer Chuchi. Mehrere Chuchis einer Region bilden eine „Ordensprovinz“ der ein „Landeskanzler“ vorsteht. Er ist das verbindende und zusammenführende Glied zwischen den Chuchis und auch der Clubleitung. Unser Chuchi-Leiter vertritt uns aber auch einmal im Jahr beim „Großrat“ mit unseren Stimmen. Die Chuchi-Leiter und Delegierte wählen alle zwei Jahre das „Kapitel“. Das „Kapitel“, der Gesamtvorstand, leitet den Club mit all seinen erforderlichen Aufgabenstellungen. Der „Großlöffelmeister“ ist zuständig für Zeremonien und Ehrungen, der „Majordomus“ organisiert Großveranstaltungen, der Großalmosenier betreut die Finanzen, der Großprotokollar ist der Schriftführer in den Kapitelsitzungen. In den Club-Vorstand, den Bundesvorstand, wird auch im zwei-Jahres-Turnus, ein „Großkanzler“ und zwei „Vize-Großkanzler“ gewählt.

Beigestellt ist dem Kapitel das sogenannte „Großkapitel“, mit fünf Mitgliedern ein beratendes Gremium, das auch besondere Aufgaben im Club übernehmen kann.

Der Ehren- und Satzungsrat tritt nur bei Bedarf in besonderen Fragen der Satzung, bzw. der Ordensregel und deren Interpretation zusammen.

Die einzelnen Ämter sind mit verschiedenen Bändern gekennzeichnet.

Unser Club ist Mitglied im „CCI“, der Conféderation Culinaire Internationale. Daran angeschlossen sind weitere Kochvereinigungen in Österreich, der Schweiz, Belgien, den Niederlanden und Schweden.

Unsere brüderliche Gemeinschaft kennt weder politische, ethnische, nationale, konfessionelle oder standesgemäße Vorbehalte, noch besteht die Absicht mit den Aktivitäten der Bruderschaft Gewinne zu erzielen.

Kapitel und Großrat des CC-Clubs
Kapitel und Großkapitel des CC-Clubs

Von links nach rechts: Hans-Peter Maichle Großlöffelmeister, Dr. Christoph Jung Großprotokollar, Frithjof Konstroffer Vizegroßkanzler, Herbert Lidel Großkanzler, Thomas Schmidhuber Majordomus, Willi Keeren Großalmosenier sowie die Ordensoberen Michael Busse, Christof Straub, Gerd Brauer, Horst Ruppert, Alexis Schmelzer, nicht im Bild: Ulrich Kampmeier Vizegroßkanzler.

Herbert Lidel
Herbert Lidel
Großkanzler
herbert.lidel@cc-club-kochender-maenner.de
Fritjof Konstroffer
Frithjof F. Konstroffer
Vizegroßkanzler
Medienkanzler, Hummer-Redakteur
Ulrich Kampmeier
Ulrich Kampmeier
Vizegroßkanzler
Christoph Jung
Dr. Christoph Jung
Großprotokollar
Hans-Peter Maichle
Hans-Peter Maichle
Großlöffelmeister
Marcus vom Braucke
Marcus vom Braucke
Ordensoberer
Thomas Schmidthuber
Thomas Schmidhuber
Majordomus
Gerd Brauer
Gerd Brauer
Großalmosenier
Horst Ruppert
Horst Ruppert
Ordensoberer
Alexis Schmelzer
Alexis Schmelzer
Ordensoberer
Christof Straub
Christof Straub
Ordensoberer
Über den CC-Club

Uns verbindet die Freude am kulinarischen Genuss in einer fröhlichen Gemeinschaft, denn: „Miteinander Kochen ist unsere Leidenschaft“! 

Folgt uns
Kontakt